sick安全光幕发射器C4C-SA19510A10000YS

特性规格:
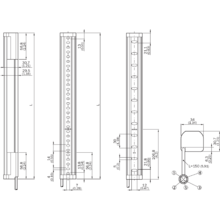
扁平和细长型设计,满足不同的应用安装场合
一键式示教功能
平行扫描和交叉扫描可选
光同步设计,无需同步线缆,实现快速安装
独特的频率编码技术,防止光栅互相干扰
120~600mm各种高度和分辨率可供选择
通过一个多功能多路连接器,多个光栅可以连接成一个更大的光栅装置
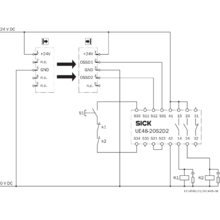
开关量可单独选1个或者2个输出
含支持IO-Link通讯型号,实现smart sensor功能(直接读取距离数据、实现8个开关量输出、设置窗口检测功能等)
真正的发射,接收独立设计
在单独的发射或者接收器内,均有CPU电路板对其控制,无需外部的控制板
光同步的设计
发射与接收器不需要外部的硬接线
工作温度范围-30°C至+55°C,并可提供达到IP69K的外壳,以及具备高抗震性能的HD版本,适应于更多的应用场合高速响应时间,高可达(9 ms),但取决于型号
保护高度度,从 150mm -1200mm, 分辨率 14, 30mm
功能众多,可设置: EDM、重启互锁,PSDI、光幕屏蔽等
坚固,抗振冲击前镜,聚碳酸酯(PC,为一种防油,耐热,抗冲击,阻燃的材料),不易刮花,抗震性能,高可达30G,100HZ(配合特制安装支架 )
sick安全光幕发射器C4C-SA19510A10000YS
021-39526589
网址:www.qiant.net
地 址:上海市嘉定区嘉涌路99弄
6号楼713室